EN

无菌医疗器械研发生产要做哪些验证和确认(模板下载)

2025-08-11 17:42:54


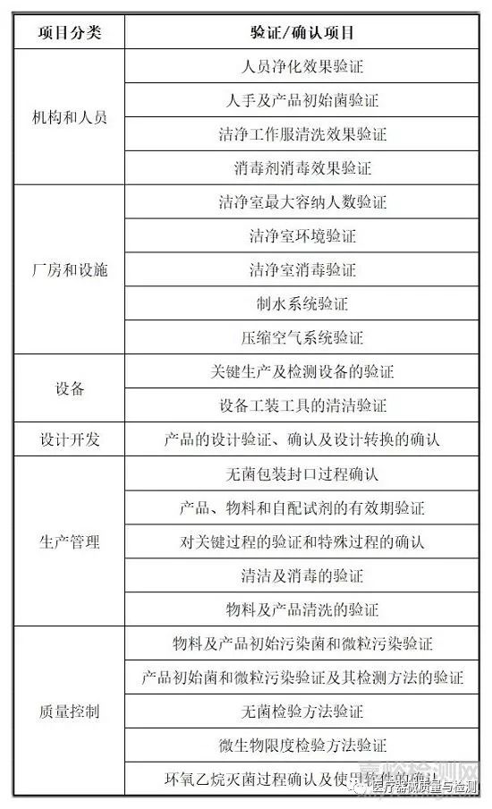
无菌医疗器械因其直接或间接与人体血液或肌体相接触的特殊性,决定了必须对其从生产场地到生产环节等的严格要求和控制。因此,为了保证生产场地和生产环节等符合无菌医疗器械的要求,在一些环节要进行验证和确认。按照GMP的顺序,小编把无菌医疗器械生产需做的验证和确认项目整理如下。


无菌医械生产需要做的验证和确认项目

图片


医疗器械确认、验证模板下载地址:

http://www.anytesting.com/data/c-14.html

#帕科医疗#医用无菌包装#医用吸塑盒#特卫强Tyvek盖材#纸塑袋#灭菌袋#eo灭菌标签#法国纸塑袋#国产纸塑袋#医用软吸塑膜#医用透析纸#环氧乙烷灭菌#医用复合膜#医用拉伸膜#消毒供应室#指示卡#指示胶带#高温灭菌袋#等离子卷袋#医用铝箔袋#医用中封袋#医用顶头袋#医用塑塑袋

返回

上一页:无菌医械包装验证物理性能检测要点及不合格样品实例解析

下一页:如何验证无源植入医疗器械货架有效期?